7m即时比分
主页
7m即时比分 概述
7m即时比分 简介
7m即时比分 领导
专门委员会
行政机构
系部设置
规章制度
师资队伍
专任教师
博士后
重点学科
数学
统计学
人才培养
教育教学
本科专业
课程建设
教学成果
教改项目
教材建设
研究生培养
科学科研
科研概况
科研平台
科研项目
科研奖励
科研团队
学术交流
党建工作
组织机构
规章制度
两学一做
工会之家
工会之家
学生园地
通知公告
新闻动态
团学生会
学子风采
考研就业
奖勤助贷
办事指南
学生文苑
Old Version
下载专区
招生就业
本科招生
--专业简介
--专业解码
硕士招生
博士招生
专项工作小组
就业信息
人才招聘
专任教师招聘
博士后招聘
7m即时比分 要闻
【7m新闻】 我校学子获...
【7m新闻】 湖南国家应...
7m即时比分 研究生谢玮、何炫萱...
【7m新闻】 中国工业与...
数学与应用数学系成功举...
【7m新闻】 中国数学会...
7m即时比分 数据...
通知公告
湘潭大学数学与计算科学...
7m即时比分 2025...
湘潭大学Hilbert第十六问...
湘潭大学第二届数学及相...
7m即时比分 2026...
当前位置:
主页
>
通知公告
>
正文
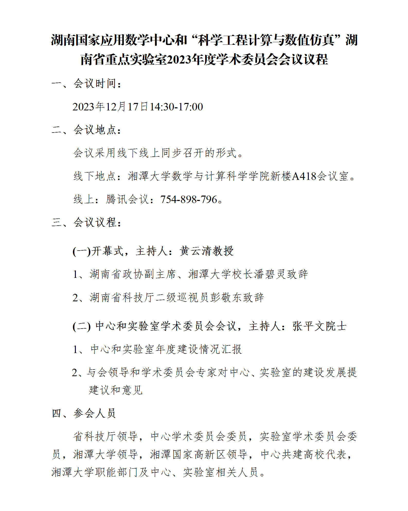
湖南国家应用数学中心和“科学工程计算与数值仿真”湖南省重点实验室2023年度学术委员会会议即将开展
发布时间:2023-12-16 阅读: 次
<
2023国际产学研合作会议、“先进计算与产业创新”...
2023国际产学研合作会议、“先进计算与产业创新”...
>